• 测试工作流

    测试工作流

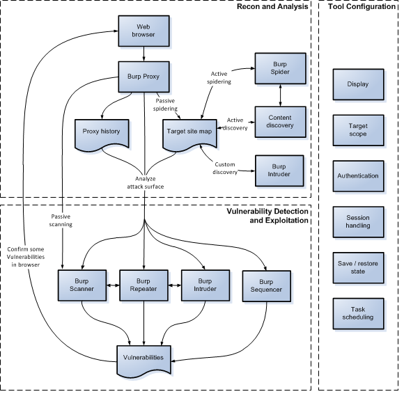
    Burp 旨在支持实际的 Web 应用程序测试器的活动。 它允许您在自动化测试的同时结合手动操作,使您能够完全控制Burp执行的所有操作,并提供有关您正在测试的应用程序的详细信息和分析。

    一些用户可能不希望以这种方式使用Burp,并且只想对他们的应用程序执行快速和容易的漏洞扫描。 如果这是您需要的,请参阅使用Burp作为点击扫描仪。

    下图是Burp的用户驱动工作流的关键部分的高级概述。 点击图的每个区域了解更多详情:

    http://static.bookstack.cn/projects/Burp_Suite_Doc_zh_cn/Burp_Suite_Documentation/Using_Burp_Suite/burp_workflow.png

    左上
    左下
    右中①

    注释① 因为 Markdown 的原因,实际上并不能去点击图中位置的连接,所以这里以超链接的方式来 link 相应的链接

    本节英文原版地址:
    https://portswigger.net/burp/help/suite_usingburp.html#workflow