• Flight Termination Configuration
    • Hardware Configuration
    • Software Configuration
    • Logic Diagram

    Flight Termination Configuration

    The Flight termination failsafe action may be triggered by a safety check (e.g. RC Loss, geofence violation, etc. on any vehicle type or in any flight mode), or by the FailureDetector.

    When Flight termination is activated, PX4 simultaneously turns off all controllers and sets all PWM outputs to their failsafe values.

    Depending on what devices you have connected the PWM failsafe outputs can be used to:

    • Deploy a parachute.
    • Extend retractable landing gear.
    • Move a PWM-connected gimbal to a safe orientation (or retract it) in order to protect the camera.
    • Trigger an inflatable device like an airbag.
    • Trigger an alarm.

    There is no way to recover from flight termination. After triggering you should unplug the battery as soon as possible. You will need to reboot/power cycle the vehicle before it can be used again.

    Tip PX4 does not know what devices are attached - it just applies a predefined set of PWM values to its outputs. This all happens at the same time - there is no way to configure independent time-based (or other) triggering of the motors or specific safety devices.

    Note This is not an independent Flight Termination System. If power is lost or if the autopilot crashes completely, the failsafe devices will not triggered.

    Hardware Configuration

    You can use any safety device(s) you like that can be triggered by changing a PWM value. These can be connected to any free PWM port (both MAIN and AUX).

    Note If you’re using Pixhawk-series board you will have to separately power the servo rail (i.e. from a 5V BEC, which is often also available from your ESC).

    Software Configuration

    The Safety topic explains how to set flight termination as the action to be performed in the event of particular checks being triggered.

    You can (optionally) trigger flight termination if the vehicle flips (exceeds a certain attitude):

    • Enable the failure detector (disabled by default) by setting CBRK_FLIGHTTERM=0.
    • Safety > Failure Detector explains how to configure the attitude limits that trigger Flight termination.

    For each MAIN output to which a safety device is attached, where “n” is the PWM port number, set:

    • PWM_MAIN_DISn to the device’s “OFF” PWM value.
    • PWM_MAIN_FAILn to the device’s “ON” PWM value.

    For each AUX output to which a safety device is attached, where “n” is the PWM port number, set:

    • PWM_AUX_DIS1 to the device’s “OFF” PWM value.
    • PWM_AUX_FAILn to the device’s “ON” PWM value.

    Finally, set the PWM_AUX_FAILn and PWM_MAIN_FAILn PWM values for any motors.

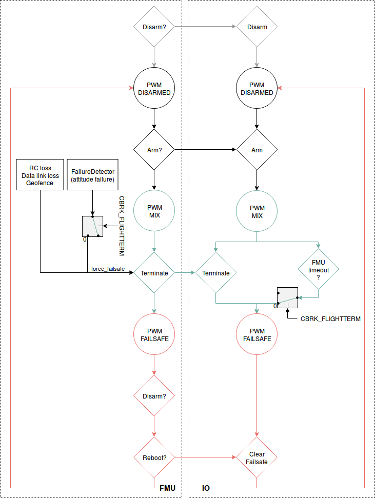
    Logic Diagram

    The diagram below shows the logical flow around flight termination.

    Logic diagram