• iptables/netfilter
    • netfilter
    • iptables
      • iptables示例
    • nftables
    • 参考文档

    iptables/netfilter

    iptables是一个配置Linux内核防火墙的命令行工具,它基于内核的netfilter机制。新版本的内核(3.13+)也提供了nftables,用于取代iptables。

    netfilter

    netfilter是Linux内核的包过滤框架,它提供了一系列的钩子(Hook)供其他模块控制包的流动。这些钩子包括

    • NF_IP_PRE_ROUTING:刚刚通过数据链路层解包进入网络层的数据包通过此钩子,它在路由之前处理
    • NF_IP_LOCAL_IN:经过路由查找后,送往本机(目的地址在本地)的包会通过此钩子
    • NF_IP_FORWARD:不是本地产生的并且目的地不是本地的包(即转发的包)会通过此钩子
    • NF_IP_LOCAL_OUT:所有本地生成的发往其他机器的包会通过该钩子
    • NF_IP_POST_ROUTING:在包就要离开本机之前会通过该钩子,它在路由之后处理

    iptables-netfilter - 图1

    iptables

    iptables通过表和链来组织数据包的过滤规则,每条规则都包括匹配和动作两部分。默认情况下,每张表包括一些默认链,用户也可以添加自定义的链,这些链都是顺序排列的。这些表和链包括:

    • raw表用于决定数据包是否被状态跟踪机制处理,内建PREROUTING和OUTPUT两个链
    • filter表用于过滤,内建INPUT(目的地是本地的包)、FORWARD(不是本地产生的并且目的地不是本地)和OUTPUT(本地生成的包)等三个链
    • nat用表于网络地址转换,内建PREROUTING(在包刚刚到达防火墙时改变它的目的地址)、INPUT、OUTPUT和POSTROUTING(要离开防火墙之前改变其源地址)等链
    • mangle用于对报文进行修改,内建PREROUTING、INPUT、FORWARD、OUTPUT和POSTROUTING等链
    • security表用于根据安全策略处理数据包,内建INPUT、FORWARD和OUTPUT链
    Tables↓/Chains→ PREROUTING INPUT FORWARD OUTPUT POSTROUTING
    (routing decision)
    raw
    (connection tracking enabled)
    mangle
    nat (DNAT)
    (routing decision)
    filter
    security
    nat (SNAT)

    所有链默认都是没有任何规则的,用户可以按需要添加规则。每条规则都包括匹配和动作两部分:

    • 匹配可以有多条,比如匹配端口、IP、数据包类型等。匹配还可以包括模块(如conntrack、recent等),实现更复杂的过滤。
    • 动作只能有一个,通过-j指定,如ACCEPT、DROP、RETURN、SNAT、DNAT等

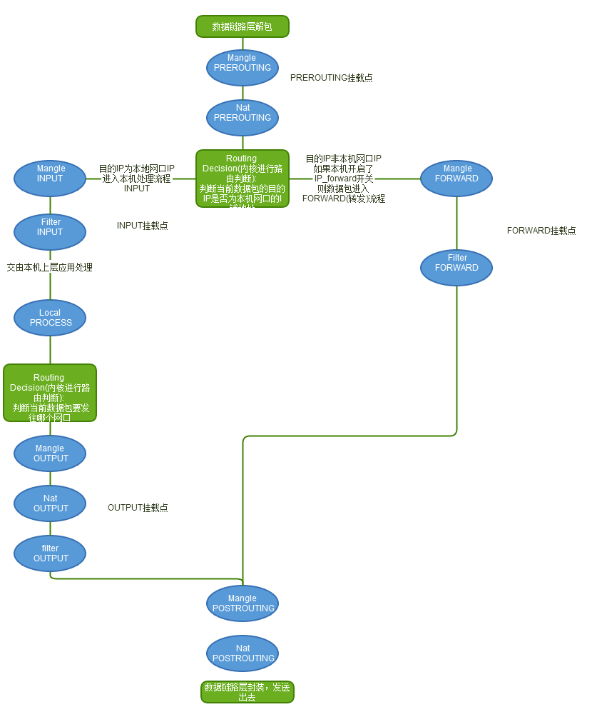
    这样,网络数据包通过iptables的过程为

    iptables-netfilter - 图2

    其规律为

    1. 当一个数据包进入网卡时,数据包首先进入PREROUTING链,在PREROUTING链中我们有机会修改数据包的DestIP(目的IP),然后内核的”路由模块”根据”数据包目的IP”以及”内核中的路由表”
      判断是否需要转送出去(注意,这个时候数据包的DestIP有可能已经被我们修改过了)
    2. 如果数据包就是进入本机的(即数据包的目的IP是本机的网口IP),数据包就会沿着图向下移动,到达INPUT链。数据包到达INPUT链后,任何进程都会收到它
    3. 本机上运行的程序也可以发送数据包,这些数据包经过OUTPUT链,然后到达POSTROTING链输出(注意,这个时候数据包的SrcIP有可能已经被我们修改过了)
    4. 如果数据包是要转发出去的(即目的IP地址不再当前子网中),且内核允许转发,数据包就会向右移动,经过FORWARD链,然后到达POSTROUTING链输出(选择对应子网的网口发送出去)

    iptables示例

    查看规则列表

    1. iptables -nvL

    允许22端口

    1. iptables -A INPUT -p tcp --dport 22 -j ACCEPT

    允许来自192.168.0.4的包

    1. iptables -A INPUT -s 192.168.0.4 -j ACCEPT

    允许现有连接或与现有连接关联的包

    1. iptables -A INPUT -m state --state ESTABLISHED,RELATED -j ACCEPT

    禁止ping包

    1. iptables -A INPUT -p icmp --icmp-type echo-request -j DROP

    禁止所有其他包

    1. iptables -P INPUT DROP
    2. iptables -P FORWARD DROP

    MASQUERADE

    1. iptables -t nat -I POSTROUTING -s 10.0.0.30/32 -j MASQUERADE

    NAT

    1. iptables -I FORWARD -m state --state RELATED,ESTABLISHED -j ACCEPT
    2. iptables -I INPUT -m state --state RELATED,ESTABLISHED -j ACCEPT
    3. iptables -t nat -I OUTPUT -d 55.55.55.55/32 -j DNAT --to-destination 10.0.0.30
    4. iptables -t nat -I PREROUTING -d 55.55.55.55/32 -j DNAT --to-destination 10.0.0.30
    5. iptables -t nat -I POSTROUTING -s 10.0.0.30/32 -j SNAT --to-source 55.55.55.55

    端口映射

    1. iptables -t nat -I OUTPUT -d 55.55.55.55/32 -p tcp -m tcp --dport 80 -j DNAT --to-destination 10.10.10.3:80
    2. iptables -t nat -I POSTROUTING -m conntrack ! --ctstate DNAT -j ACCEPT
    3. iptables -t nat -I PREROUTING -d 55.55.55.55/32 -p tcp -m tcp --dport 80 -j DNAT --to-destination 10.10.10.3:80

    重置所有规则

    1. iptables -F
    2. iptables -t nat -F
    3. iptables -t mangle -F
    4. iptables -X

    nftables

    nftables 是从内核 3.13 版本引入的新的数据包过滤框架,旨在替代现用的 iptables 框架。nftables引入了一个新的命令行工具nft,取代了之前的iptables、ip6iptables、ebtables等各种工具。

    跟iptables相比,nftables带来了一系列的好处

    • 更易用易理解的语法
    • 表和链是完全可配置的
    • 匹配和目标之间不再有区别
    • 在一个规则中可以定义多个动作
    • 每个链和规则都没有内建的计数器
    • 更好的动态规则集更新支持
    • 简化IPv4/IPv6双栈管理
    • 支持set/map等
    • 支持级连(需要内核4.1+)

    跟iptables类似,nftables也是使用表和链来管理规则。其中,表包括ip、arp、ip6、bridge、inet和netdev等6个类型。下面是一些简单的例子。

    1. # 新建一个ip类型的表
    2. nft add table ip foo
    3. # 列出所有表
    4. nft list tables
    5. # 删除表
    6. nft delete table ip foo
    7. # 添加链
    8. nft add table ip filter
    9. nft add chain ip filter input { type filter hook input priority 0 \; }
    10. nft add chain ip filter output { type filter hook output priority 0 \; }
    11. # 添加规则
    12. nft add rule filter output ip daddr 8.8.8.8 counter
    13. nft add rule filter output tcp dport ssh counter
    14. nft insert rule filter output ip daddr 192.168.1.1 counter
    15. # 列出规则
    16. nft list table filter
    17. # 删除规则
    18. nft list table filter -a # 查询handle是多少
    19. nft delete rule filter output handle 5
    20. # 删除链中所有规则
    21. nft delete rule filter output
    22. # 删除表中所有规则
    23. nft flush table filter

    参考文档

    • A Deep Dive into Iptables and Netfilter Architecture
    • http://www.netfilter.org/
    • iptables wiki
    • nftables wiki
    • Linux数据包路由原理、Iptables/netfilter入门学习